欢迎访问yl9193永利集团网站!

当前位置: 首页   >   教学工作   >   工作动态   >   正文

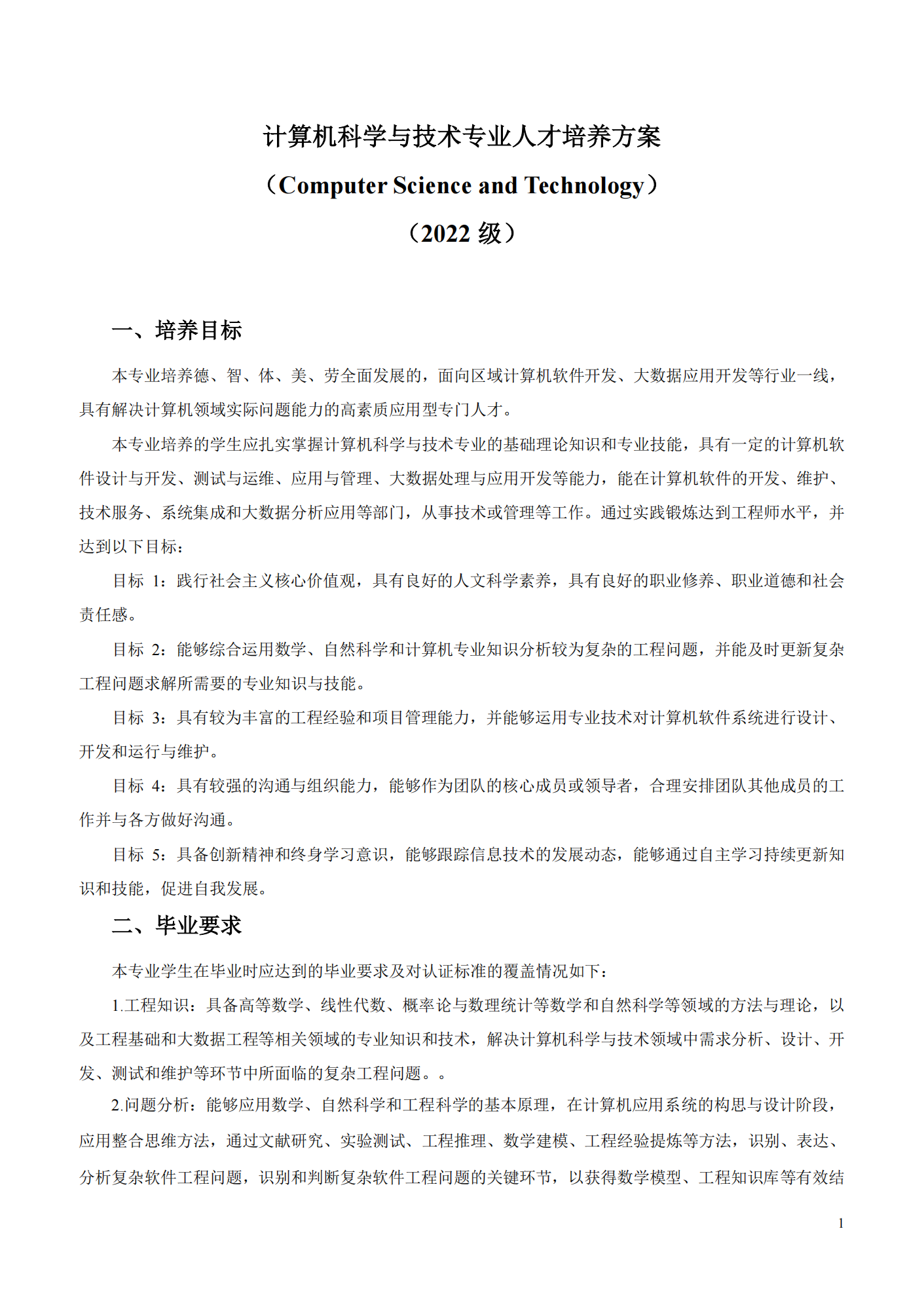
计算机科学与技术专业人才培养方案 (Computer Science and Technology) (2022 级)

作者:    信息来源:    发布时间: 2022-09-21


中国·yl9193永利【VIP集团公司】官方网站-Unique Platform 版权所有     地址:山东省潍坊市寿光市金光街1299号 E18  学院邮箱:wfkjxyjsjrjxy@wf.shandong.cnCopyright © 2018    

学术不端行为举报邮箱:furui19900105@163.com  电话:18265656866   yl9193永利集团办公电话:0536-5106709